
注:本文系天堂硅谷醫療健康事業部原創作品,作者為該事業部合伙人許賓
藥物經濟學是經濟學原理與方法在藥品領域內的具體運用。當前,國內醫療、醫保體系面臨的情況,與藥物經濟學誕生背景下美國公共醫療費用高速增長的背景有所類似。藥物經濟學日益成為我國藥改政策、醫保政策、醫保價格談判的重要指引和理論基礎之一,也對當前國內“健康中國”大背景下,醫藥、醫械投資邏輯和策略提供了視角和切入點。在醫改深化和鼓勵創新驅動的主基調下,更具臨床價值優勢、經濟性、可及性,或滿足重大臨床需求的產品,將具備更大投資價值。
藥物經濟學為優化醫療資源配置提供量化指引,兼顧社會價值
美國、日本等發達經濟體,在經濟高速發展、居民生活水平和消費水平急劇提高的早期,都曾面臨公共醫療費用迅速增長,造成社會保障體系不堪重負的問題。藥物經濟學(Pharmacoeconomics)起源于20世紀70年代的美國,1979年美國國會責成技術評定局對公共醫療費用進行成本效用分析,80、90年代陸續形成其理論和交叉學科體系。
目前,中華醫學會已開始每年發布基于中國醫療醫藥環境的《中國藥物經濟學評價指南》,為國內政企開展藥物經濟學分析提供了較為細致的方法學框架。2017年開始的國家醫保談判中,相關部門均組織專家開展藥物經濟學評估。
一方面,藥物經濟學分析的是體現差異性的成本-效用問題,通過建立模型分析治療方案如何以最低成本降低發病率、延長生存期、治愈更多病人、緩解癥狀、改善生活質量等,最終實現醫療資源的優化配置。這往往通過技術進步的新藥創制、改善工藝降低成本,政策引導的優化治療、用藥方案等實現。
另一方面,并非價格越低的藥物經濟性越好,也并非社會性越好的藥物越具投資價值。作為量化投資價值基礎的市場需求是量、價的平衡。對于缺乏治療方案、致死率高、生活質量影響大的大病重癥,創新高價藥物可能是孤兒藥,也可能副作用更小、病人依從性更好、對其他社會資源和社會時間的耗用更少,而具備更大的臨床價值和社會價值。
立普妥(阿托伐他汀)1996年獲批上市時,在頭對頭對比實驗中療效擊敗傳統的洛伐他汀、普伐他汀、幸伐他汀等傳統他汀類藥物,成為全球首個銷售額突破百億美元的藥品。2011年專利到期后大量仿制藥上市,國內“4+7”集采后更因其競爭高、合成成本低而降價超過78%,原研藥銷售額雖大幅下滑,但在降血脂用藥保障領域的決定性地位反而更顯穩固。從投資角度而言,則可能是具備針對性臨床價值,在集采之下市場總量、占比不降反升的依折麥布、匹伐他汀等價值更高。

數據來源:Drugs@FDA,光大證券研究所

數據來源:艾美達研究
各項藥改政策集中體現藥物經濟學方法論
我國醫藥領域進入接軌國際標準、鼓勵技術創新的新常態后,從各項核心政策的制定、實施和導向分析,都不約而同的體現出藥物經濟學方法論。從而指導醫保談判,引導醫療機構的用藥行為。這也使得,不論大中型藥企還是投資機構,也都必須開始以藥物經濟學方法論,映證對項目、品種、市場份額、市場規模的評估,調整BD策略和投資策略。
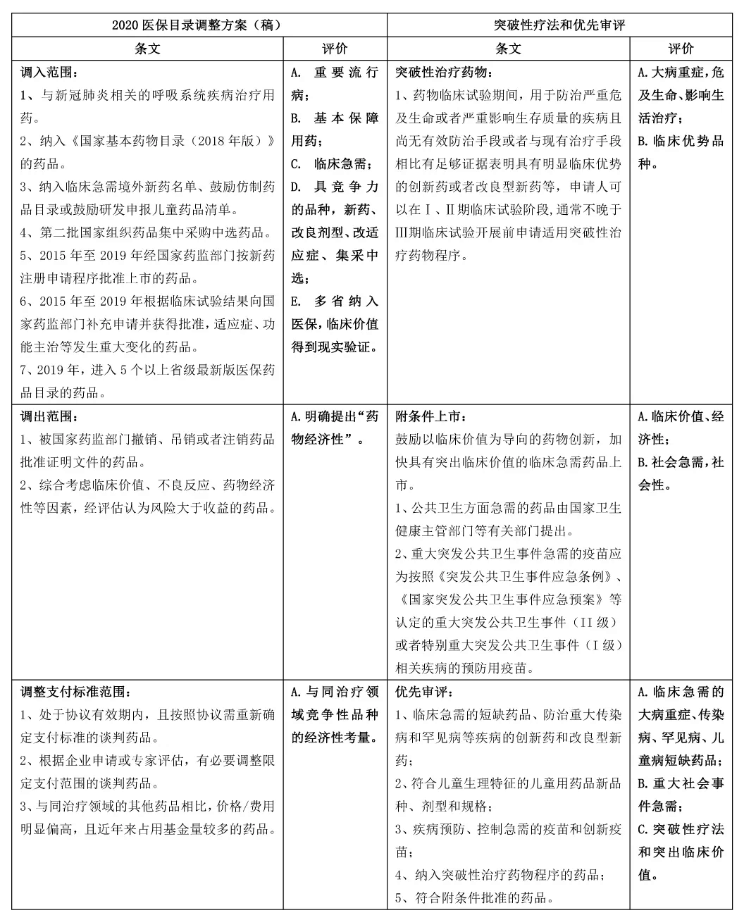
新醫保目錄和優先審評政策導向

除新醫保目錄調整和優先審評認定外,集采、DRG付費試點等其他政策,也都體現了對藥品臨床價值優勢、經濟型、可及性、社會性等方面一以貫之的引導支持方向。
2020年1月第二批全國集采落地公布,共有32個產品采購成功,100個品規中選;參選企業122家,擬中選企業77家。中選價平均降幅53%,最高降幅93%。雖然基本符合市場預期,如此巨大的降價幅度,仍對醫藥產業格局產生重大影響。降幅較小的藥物,多為康柏西普、西達本胺等較少替代治療方案的剛需用藥;降幅較大的則多為替代性藥品、臨床優勢不明顯的品種。其中量價互換后,也產生出如正大天晴和信立泰德奧美沙坦酯、天士力的他達拉非等受益品種。驗證了新常態下藥企、品種發生重大洗牌,但存在結構性投資機會。8月20日開標的第三批全國集采,集采規模大、涉及大品種多,中選企業為1-2家的品種采購周期原則上為1年,進一步加強對藥品臨床價值、經濟性的頭對頭量化PK。
DRGs(Diagnosis Related Groups),疾病診斷相關分類,是目前世界上公認比較先進的支付方式之一,經過國內多年試點,即將全面推開。更是以對臨床需求、治療手段成本的精細分類和管理,加強對醫療資源、醫療費用支出的優化配置。
同時我們也看到,目前國家醫改藥改各項政策,體現出了前所未有的一致性和導向、邏輯關聯性。如新醫保目錄的調準原則,將基藥目錄調整、臨床急需的政策鼓勵藥品、集采中選藥品等考慮在內。各政策間相互聯動、互補,背后以鼓勵創新、藥物經濟學方法論串聯,對行業投資策略起到非常明確的指導作用。
藥物經濟學方法論下,部分投資機會
1、臨床價值創新藥物
創新生物醫藥的投資,是當前國內醫療健康投資的主基調之一。國家藥監局加入ICH與國際接軌后,MAH、藥政審批新政、優先審評、資本市場配套等各項政策條件,乃至一致性評價、兩票制的倒逼,都讓創新驅動的創新藥/械、仿創藥/械進入投資窗口期。
但同時也要看到,創新藥投資的熱潮也造成一定程度的亂象,很多所謂的Best-in-class、First-in-class創新藥研發管線,其實從機理和臨床價值上,只是單純的Me-too / Me-better產品。在藥物經濟學方法論下,要獲得A.更高效的新藥審評上市;B.更高的產品定價;C.高產品定價下的市場份額壁壘,需要回歸臨床價值創新、提升,而非簡單的藥政體系認定創新品種。甚至某些在科學性上的真正創新品種,從臨床價值上仍然不具備優勢和競爭力。
創新藥的投資價值,仍是以臨床價值獲取定價話語權、臨床定位、市場份額,以創新技術壁壘形成臨床價值的中長期護城河。這才能最終轉化為商業價值和投資價值。
以PD-1/PD-L1為例,由于腫瘤患者支付意愿強、用藥費用高、政策鼓勵,免疫療法存在治愈腫瘤的潛力,導致國內相關研發管線的扎堆申報。據2019年底的不完全統計,國內PD-1/PD-L1領域已上市產品形成了君實、信達、恒瑞、百濟和BMS、默沙東六家的競爭格局;同時在CDE注冊臨床試驗的超過30個品種管線;預計處于臨床前和后續擬跟進研發的項目近百個。2020年信迪利PD-1單抗進入醫保,一年治療費用從9.6萬降到2.9萬;短期內國內PD-1/PD-L1市場仍將收益于量價互換,但考慮賽道擁擠情況,未來競爭格局仍有所堪輿。后續跟進、沒有獨特競爭優勢的相關研發管線企業,投資價值極低。雖然PD-1/PD-L1相對傳統腫瘤治療藥物具備較大的臨床價值,前期上市的留個品種全部通過優先審評程序上市。但其畢竟已是國際上較為成熟的品種,在扎堆研發、扎堆申報的情況下,即使有的研發管線通過改結構、修飾包裝為創新藥,其臨床商業價值仍受到挑戰。
國內PD-1藥物審批情況

資料來源:CDE,興業證券研究所
2、按科室和適應癥的復合管線梯度、技術平臺
2018年首次“4+7”集采下,被外界關注的重大事件之一,是正大天晴的“重磅炸彈”乙肝藥物品種恩替卡韋分散片(潤眾)雖集采中標,但0.5mg品規每片價格從10.55元降到僅0.62元。恩替卡韋作為抗乙肝一線藥物,雖然原研藥上市已15年,國內超100家藥企開展了注冊申報,獲批上市的也已有十數家,但至2018年正大天晴潤眾產品的銷售收入仍達到32億元,且領先通過一致性評價。產業界、投資界曾紛紛表示不解。
而此后,市場也逐漸認知到,正大天晴正著力打造肝病領域的復合梯隊管線,致力于成為國內肝病領域綜合性治療藥物解決方案的提供者。正大天晴對恩替卡韋主動降價90%帶量采購中選,擴大了在國內各醫院肝病科室乃至大消化領域科室的市場份額,鞏固了其肝病領域的領軍地位。之后,其阿德福韋酯開展一致性評價申報,磷丙替諾福韋爭取2020年上市。截至2020年,正大天晴在肝健康領域已擁有甘美、潤眾、名正、甘平、甘利欣等十余個上市品種;有4個藥物報產、5個藥物處于臨床階段、1個藥物申報臨床;Insight 數據庫顯示,乙肝1類新藥TQ-A3334片已經進展到2期臨床。這樣的針對特定科室領域不同病灶、不同病征人群、不同臨床診斷情況、不同生活影響和消費級別情況的復合藥物管線,除了戰略競爭意圖外,也對臨床需求和用藥的經濟性、可及性進行了實質上的精細劃分,復合DRGs付費和藥物經濟學方法論,具備長久的生命力和競爭優勢。
目前國內藥物市場領軍企業阿斯利康中國的科室管線布局,更明顯的佐證了這一點。阿斯利康在腫瘤、呼吸、心血管等優勢疾病領域均確立了緊貼臨床需求的產品核心,和針對不同臨床需求的頭對頭優質管線,這讓阿斯利康有了2019年醫保談判達格列凈“靈魂砍價”的底氣。2019年中國區收入48.8億美元,同比增長35%,成為中國市場業績最好的外資藥企。

3、圍繞藥物可及性和臨床需求的DDS等劑型改進
對于分子結構、化合物成熟的較傳統藥物,DDS(Drug Discovery System)等給藥方式、載體、劑型的改進,也提供提升臨床價值、建立競爭壁壘的投資機會。目前被市場認可的劑型改進路線包括吸入、鼻噴、霧化、氣霧等吸入給藥方式;脂質體、脂肪乳等復雜劑型;透皮、納米、多肽等其他結構和給藥方式改進等等。
圍繞臨床需求的復雜劑型改進,事實上擴大了臨床病患的藥物可及性,擴大了臨床需求場景和對應病患人群;同時其復雜架構和技術難度,也構建了較強的護城河。目前也具備較多的投資機會。
企業和投資機構對藥物經濟學的研究方興未艾
截至目前,國內對藥物經濟學的研究,在對政府藥政提供理論基礎和方法論方面已經日益成熟。但作為比較邊緣的交叉學科,藥企、投資機構和其他醫藥產業鏈主體,進行藥物經濟學研究,對產品BD、研發策略和投資策略提供作證的嘗試,才剛剛開始。
藥物經濟學為臨床效益、效果、效用分析的模型基礎和方法論,為臨床價值評估、藥品定價、市場空間評估、估值定價等提供了量化分析支持;但同時又兼具社會性效用的非量化部分。在當前形勢下,如不能充分理解創新技術產品的實際臨床需求、臨床價值、臨床優勢,對創新驅動型企業投資將面臨較大風險。